投诉 树仔文化广场十年未建成, 电白黑心法官苏小龙,你意欲何为? (2人在浏览)

树仔群众

幼儿园
注册
2020-02-21
消息
29
反馈评分
9
点数
0
性别
树仔文化广场十年未建成,

电白黑心法官苏小龙,你意欲何为?



各新闻媒体朋友及社会正义人士,大家好!

茂名市电白区宏博贸易有限公司与陈珊珊、陈珊妮、詹彩霞、詹彩云建设用地使用权转让合同纠纷一案,经过电白、茂名两级法院的审理,将一份2008年签订和已经履行完毕的合同认定为无效,并在广东省高级人民法院认定判决结果确有错误并指令电白法院再审的情况下,黑心法官苏小龙仍然一意孤行,再次判决合同无效。导致树仔镇文化广场这一公益项目十年之久未能建成,严重损害广大村民的合法权益,阻碍新农村建设。现向社会各界公开该案审理的全过程以及事件的前因后果,希望新闻媒体朋友及社会正义人士对本案的审判过程进行监督,并为我们的权利鼓与呼,敦促两级法院尽快纠正枉法判决,还司法正义,还社会公平!

一、利益驱使,背信弃义

树仔文化广场位于树仔镇新城大道38号,土地面积3968.39平方米,建有房屋3600多平方米。原产权人为电白县树仔镇粮食管理所,其所在地原为福建园村民小组和树仔村民小组集体土地,为支持国家建设同意建粮站。之后因树仔镇粮管所与其他单位发生纠纷,2007年2月,通过法院拍卖方式由陈锡武竞得后过户到陈锡武的女儿陈珊珊、陈珊妮及其表亲詹彩霞、詹彩云四人的名下,但地上房屋产权尚未办理过户登记手续,仍登记在树仔镇粮管所名下。

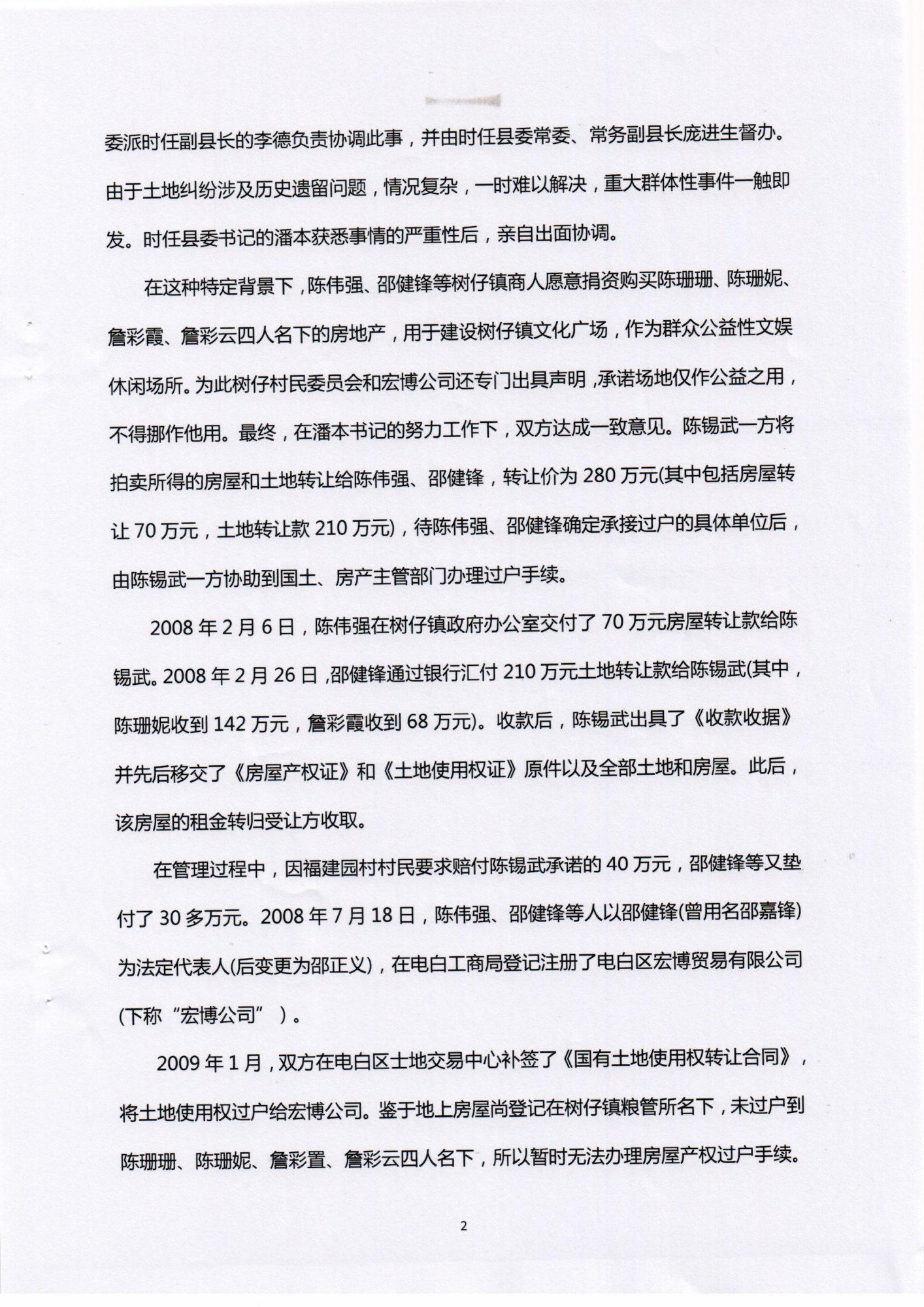
陈锡武受让房地产后,以其注册的公司茂名和丰房地产开发建设有限公司名义拟进行开发。因粮站建设未对上述两个村民小组进行补偿导致群众多次集体上访,并发生了群体性冲突事件。当时的电白县委、县政府为了妥善处置纠纷,化解群众矛盾,委派时任副县长的李德负责协调此事,并由时任县委常委、常务副县长庞进生督办。由于土地纠纷涉及历史遗留问题,情况复杂,一时难以解决,重大群体性事件一触即发。时任县委书记的潘本获悉事情的严重性后,亲自出面协调。

在这种特定背景下,陈伟强、邵健锋等树仔镇商人愿意捐资购买陈珊珊、陈珊妮、詹彩霞、詹彩云四人名下的房地产,用于建设树仔镇文化广场,作为群众公益性文娱休闲场所。为此树仔村民委员会和宏博公司还专门出具声明,承诺场地仅作公益之用,不得挪作他用。最终,在潘本书记的努力工作下,双方达成一致意见。陈锡武一方将拍卖所得的房屋和土地转让给陈伟强、邵健锋,转让价为280万元(其中包括房屋转让70万元,土地转让款210万元),待陈伟强、邵健锋确定承接过户的具体单位后,由陈锡武一方协助到国土、房产主管部门办理过户手续。

2008年2月6日,陈伟强在树仔镇政府办公室交付了70万元房屋转让款给陈锡武。2008年2月26日,邵健锋通过银行汇付210万元土地转让款给陈锡武(其中,陈珊妮收到142万元,詹彩霞收到68万元)。收款后,陈锡武出具了《收款收据》并先后移交了《房屋产权证》和《土地使用权证》原件以及全部土地和房屋。此后,该房屋的租金转归受让方收取。

在管理过程中,因福建园村村民要求赔付陈锡武承诺的40万元,邵健锋等又垫付了30多万元。2008年7月18日,陈伟强、邵健锋等人以邵健锋(曾用名邵嘉锋)为法定代表人(后变更为邵正义),在电白工商局登记注册了电白区宏博贸易有限公司(下称“宏博公司”)。

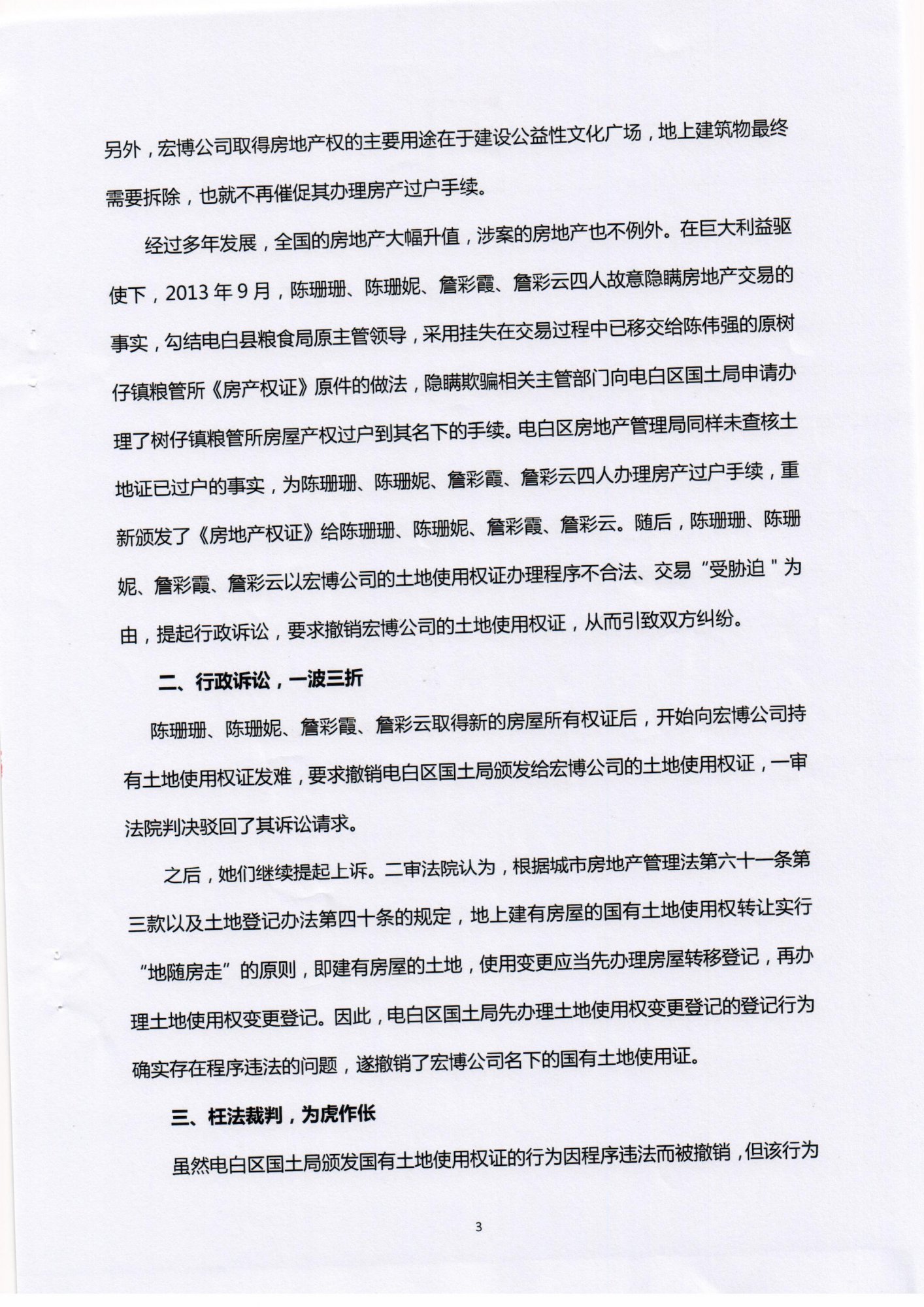
2009年1月,双方在电白区士地交易中心补签了《国有土地使用权转让合同》,将土地使用权过户给宏博公司。鉴于地上房屋尚登记在树仔镇粮管所名下,未过户到陈珊珊、陈珊妮、詹彩置、詹彩云四人名下,所以暂时无法办理房屋产权过户手续。另外,宏博公司取得房地产权的主要用途在于建设公益性文化广场,地上建筑物最终需要拆除,也就不再催促其办理房产过户手续。

经过多年发展,全国的房地产大幅升值,涉案的房地产也不例外。在巨大利益驱使下,2013年9月,陈珊珊、陈珊妮、詹彩霞、詹彩云四人故意隐瞒房地产交易的事实,勾结电白县粮食局原主管领导,采用挂失在交易过程中已移交给陈伟强的原树仔镇粮管所《房产权证》原件的做法,隐瞒欺骗相关主管部门向电白区国土局申请办理了树仔镇粮管所房屋产权过户到其名下的手续。电白区房地产管理局同样未查核土地证已过户的事实,为陈珊珊、陈珊妮、詹彩霞、詹彩云四人办理房产过户手续,重新颁发了《房地产权证》给陈珊珊、陈珊妮、詹彩霞、詹彩云。随后,陈珊珊、陈珊妮、詹彩霞、詹彩云以宏博公司的土地使用权证办理程序不合法、交易“受胁迫"为由,提起行政诉讼,要求撤销宏博公司的土地使用权证,从而引致双方纠纷。

二、行政诉讼,一波三折

陈珊珊、陈珊妮、詹彩霞、詹彩云取得新的房屋所有权证后,开始向宏博公司持有土地使用权证发难,要求撤销电白区国土局颁发给宏博公司的土地使用权证,一审法院判决驳回了其诉讼请求。

之后,她们继续提起上诉。二审法院认为,根据城市房地产管理法第六十一条第三款以及土地登记办法第四十条的规定,地上建有房屋的国有土地使用权转让实行“地随房走”的原则,即建有房屋的土地,使用变更应当先办理房屋转移登记,再办理土地使用权变更登记。因此,电白区国土局先办理土地使用权变更登记的登记行为确实存在程序违法的问题,遂撤销了宏博公司名下的国有土地使用证。

三、枉法裁判,为虎作伥

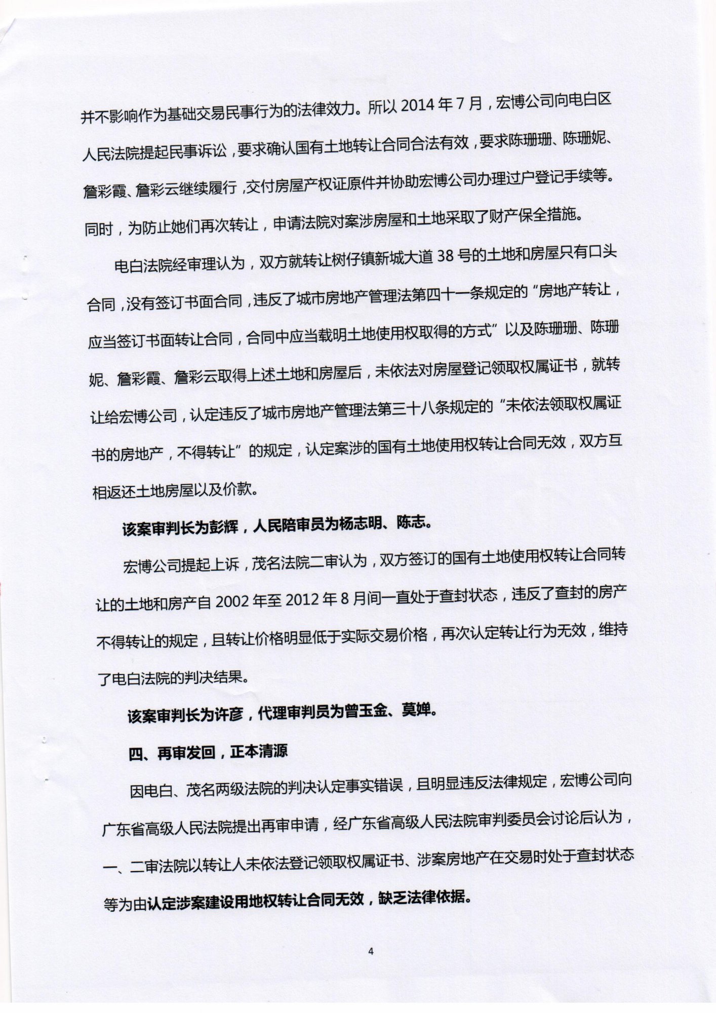
虽然电白区国土局颁发国有土地使用权证的行为因程序违法而被撤销,但该行为并不影响作为基础交易民事行为的法律效力。所以2014年7月,宏博公司向电白区人民法院提起民事诉讼,要求确认国有土地转让合同合法有效,要求陈珊珊、陈珊妮、詹彩霞、詹彩云继续履行,交付房屋产权证原件并协助宏博公司办理过户登记手续等。同时,为防止她们再次转让,申请法院对案涉房屋和土地采取了财产保全措施。

电白法院经审理认为,双方就转让树仔镇新城大道38号的土地和房屋只有口头合同,没有签订书面合同,违反了城市房地产管理法第四十一条规定的“房地产转让,应当签订书面转让合同,合同中应当载明土地使用权取得的方式”以及陈珊珊、陈珊妮、詹彩霞、詹彩云取得上述土地和房屋后,未依法对房屋登记领取权属证书,就转让给宏博公司,认定违反了城市房地产管理法第三十八条规定的“未依法领取权属证书的房地产,不得转让”的规定,认定案涉的国有土地使用权转让合同无效,双方互相返还土地房屋以及价款。

该案审判长为彭辉,人民陪审员为杨志明、陈志。

宏博公司提起上诉,茂名法院二审认为,双方签订的国有土地使用权转让合同转让的土地和房产自2002年至2012年8月间一直处于查封状态,违反了查封的房产不得转让的规定,且转让价格明显低于实际交易价格,再次认定转让行为无效,维持了电白法院的判决结果。

该案审判长为许彦,代理审判员为曾玉金、莫婵。

四、再审发回,正本清源

因电白、茂名两级法院的判决认定事实错误,且明显违反法律规定,宏博公司向广东省高级人民法院提出再审申请,经广东省高级人民法院审判委员会讨论后认为,一、二审法院以转让人未依法登记领取权属证书、涉案房地产在交易时处于查封状态等为由认定涉案建设用地权转让合同无效,缺乏法律依据。

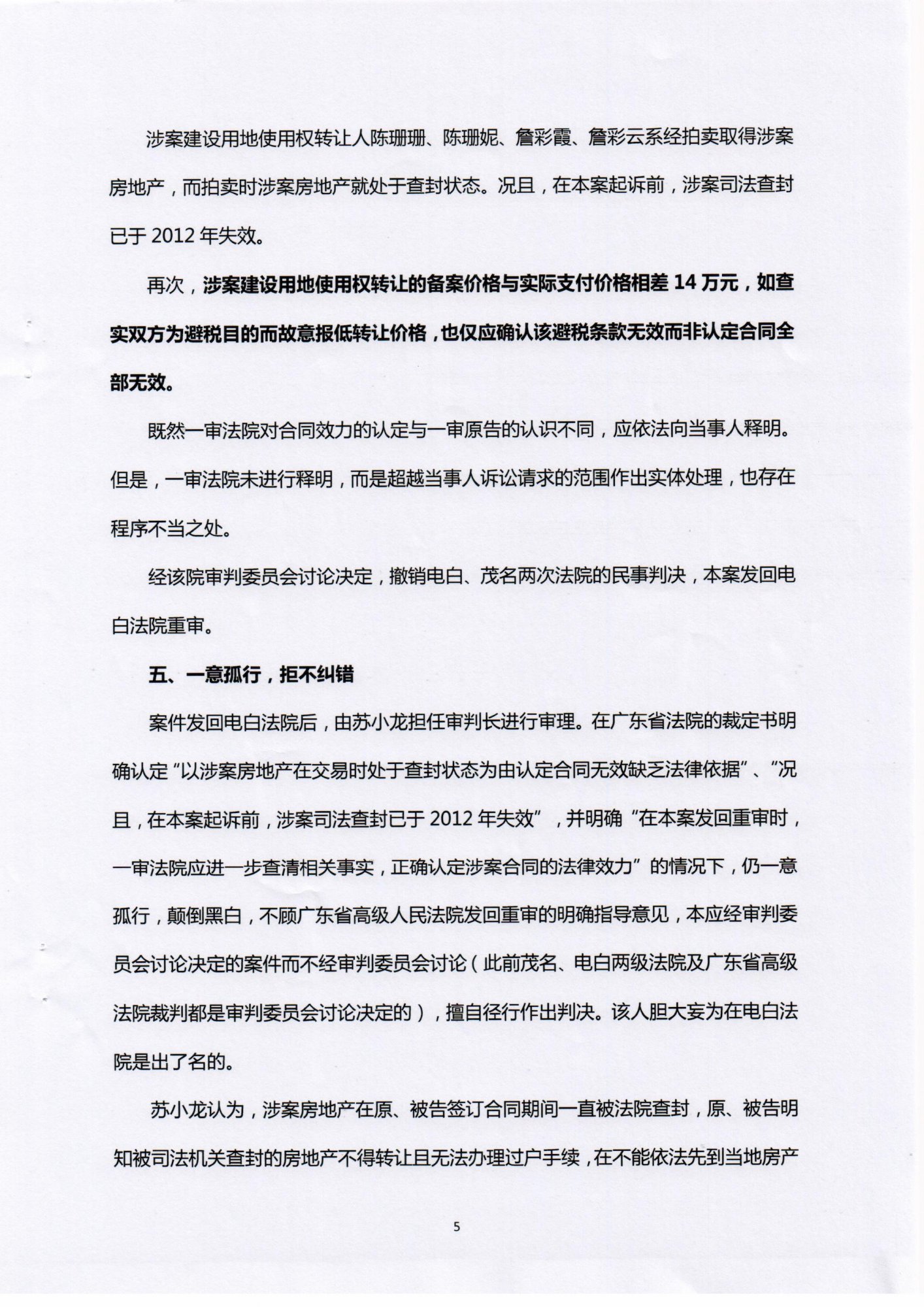
涉案建设用地使用权转让人陈珊珊、陈珊妮、詹彩霞、詹彩云系经拍卖取得涉案房地产,而拍卖时涉案房地产就处于查封状态。况且,在本案起诉前,涉案司法查封已于2012年失效。

再次,涉案建设用地使用权转让的备案价格与实际支付价格相差14万元,如查实双方为避税目的而故意报低转让价格,也仅应确认该避税条款无效而非认定合同全部无效。

既然一审法院对合同效力的认定与一审原告的认识不同,应依法向当事人释明。但是,一审法院未进行释明,而是超越当事人诉讼请求的范围作出实体处理,也存在程序不当之处。

经该院审判委员会讨论决定,撤销电白、茂名两次法院的民事判决,本案发回电白法院重审。

五、一意孤行,拒不纠错

案件发回电白法院后,由苏小龙担任审判长进行审理。在广东省法院的裁定书明确认定“以涉案房地产在交易时处于查封状态为由认定合同无效缺乏法律依据”、“况且,在本案起诉前,涉案司法查封已于2012年失效”,并明确“在本案发回重审时,一审法院应进一步查清相关事实,正确认定涉案合同的法律效力”的情况下,仍一意孤行,颠倒黑白,不顾广东省高级人民法院发回重审的明确指导意见,本应经审判委员会讨论决定的案件而不经审判委员会讨论(此前茂名、电白两级法院及广东省高级法院裁判都是审判委员会讨论决定的),擅自径行作出判决。该人胆大妄为在电白法院是出了名的。

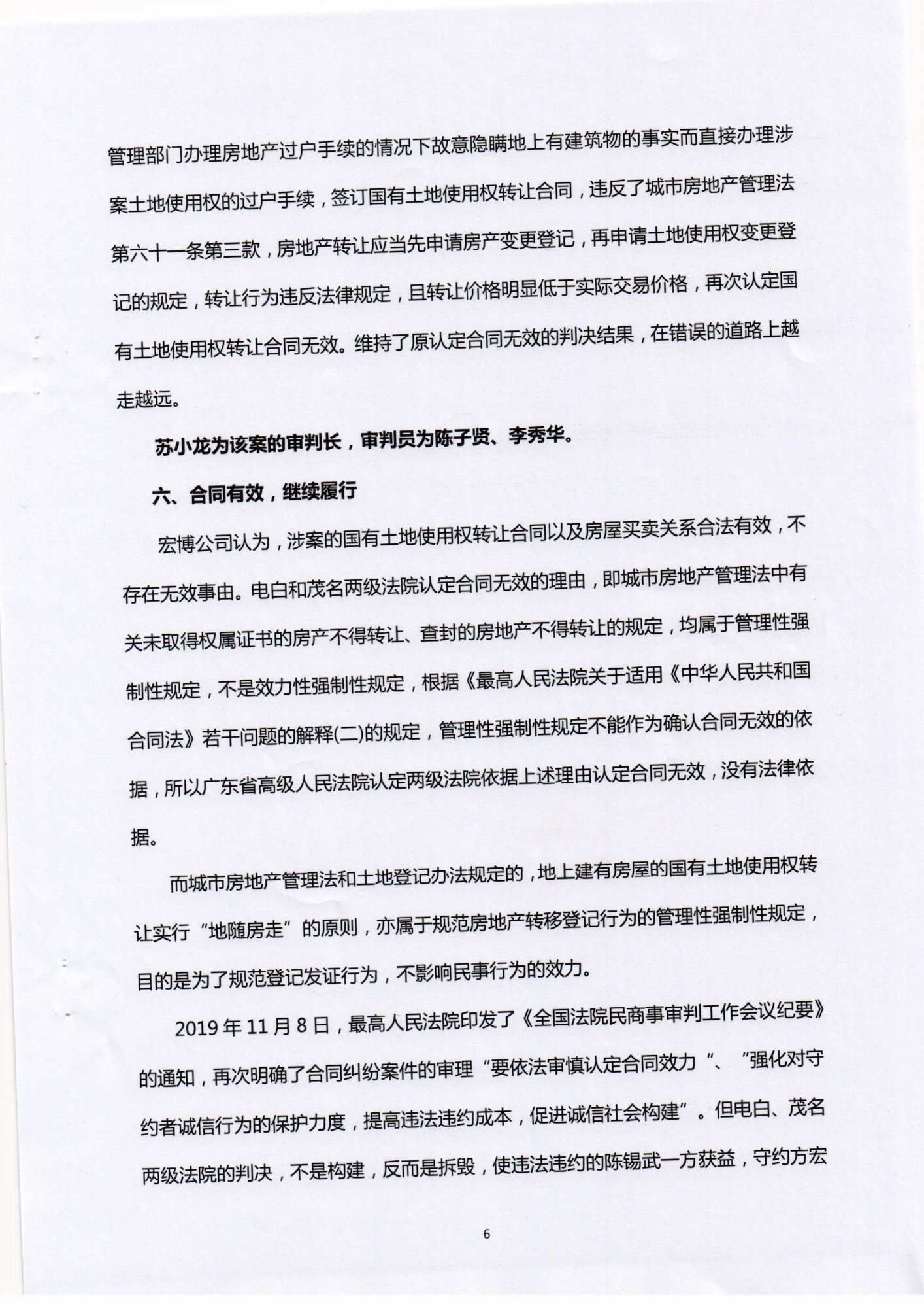
苏小龙认为,涉案房地产在原、被告签订合同期间一直被法院查封,原、被告明知被司法机关查封的房地产不得转让且无法办理过户手续,在不能依法先到当地房产管理部门办理房地产过户手续的情况下故意隐瞒地上有建筑物的事实而直接办理涉案土地使用权的过户手续,签订国有土地使用权转让合同,违反了城市房地产管理法第六十一条第三款,房地产转让应当先申请房产变更登记,再申请土地使用权变更登记的规定,转让行为违反法律规定,且转让价格明显低于实际交易价格,再次认定国有土地使用权转让合同无效。维持了原认定合同无效的判决结果,在错误的道路上越走越远。

苏小龙为该案的审判长,审判员为陈子贤、李秀华。

六、合同有效,继续履行

宏博公司认为,涉案的国有土地使用权转让合同以及房屋买卖关系合法有效,不存在无效事由。电白和茂名两级法院认定合同无效的理由,即城市房地产管理法中有关未取得权属证书的房产不得转让、查封的房地产不得转让的规定,均属于管理性强制性规定,不是效力性强制性规定,根据《最高人民法院关于适用《中华人民共和国合同法》若干问题的解释(二)的规定,管理性强制性规定不能作为确认合同无效的依据,所以广东省高级人民法院认定两级法院依据上述理由认定合同无效,没有法律依据。

而城市房地产管理法和土地登记办法规定的,地上建有房屋的国有土地使用权转让实行“地随房走”的原则,亦属于规范房地产转移登记行为的管理性强制性规定,目的是为了规范登记发证行为,不影响民事行为的效力。

2019年11月8日,最高人民法院印发了《全国法院民商事审判工作会议纪要》的通知,再次明确了合同纠纷案件的审理“要依法审慎认定合同效力“、“强化对守约者诚信行为的保护力度,提高违法违约成本,促进诚信社会构建”。但电白、茂名两级法院的判决,不是构建,反而是拆毁,使违法违约的陈锡武一方获益,守约方宏博公司蒙受损失,也使得树仔文化广场这一社会公益项目蒙羞,十年不能落地,使捐资奉献的人伤心。

多年以来,树仔镇福建园村民小组、树仔村民小组数百人多次联名,向广东省人民政府信访局等政府有关部门反映陈锡武以及电白、茂名两级人民法院有关人员违法犯罪和枉法裁判的问题,一直未能得到有效解决。

现在宏博公司已经再次提起上诉,案件初定3月5日上午9:00在茂名中院第九审判长开庭审理。我们担心二审法院又再如上次一样作出维持原判的错误判决,因此,我们特向新闻媒体朋友及社会正义人士公开该案的审理情况并敬请关注、旁听和监督该案的审理,督促二审法院依法纠正一审判决,不能让没有诚信的人占老实人的便宜,不能让诚实信用的社会价值观被扭曲,还社会公道!还当事人公正!还树仔一个新的文化广场。

此致


电白区宏博贸易有限公司

电白区树仔镇树仔村民委员会

电白区树仔镇树仔村民委员会福建园村民小组

电白区树仔镇树仔村民委员会树仔村民小组



二O二O年二月二十四日


扫描.jpg 扫描1.jpg 扫描2.jpg 扫描3.jpg 扫描4.jpg 扫描5.jpg 扫描6.jpg
 
最后编辑:
依法严厉打击博贺陈锡武黑恶势力和诈骗行为,严惩不忠于法律的电白黑心法官苏小龙,坚决捍卫树仔人民群众的合法权益!

附件为相关证据与裁定书:
 

附件

官商勾结!坏事做尽!无法无天!不怕天收?
 
够力!
 
树仔人民愤怒抗议电白法院黑心法官苏小龙一意孤行,枉法裁判,胆大包天与省高院作对,我们将不惜代价坚决捍卫树仔人民的合法权益!
 
树仔文化广场十年未建成,

电白黑心法官苏小龙,你意欲何为?



各新闻媒体朋友及社会正义人士,大家好!

茂名市电白区宏博贸易有限公司与陈珊珊、陈珊妮、詹彩霞、詹彩云建设用地使用权转让合同纠纷一案,经过电白、茂名两级法院的审理,将一份2008年签订和已经履行完毕的合同认定为无效,并在广东省高级人民法院认定判决结果确有错误并指令电白法院再审的情况下,黑心法官苏小龙仍然一意孤行,再次判决合同无效。导致树仔镇文化广场这一公益项目十年之久未能建成,严重损害广大村民的合法权益,阻碍新农村建设。现向社会各界公开该案审理的全过程以及事件的前因后果,希望新闻媒体朋友及社会正义人士对本案的审判过程进行监督,并为我们的权利鼓与呼,敦促两级法院尽快纠正枉法判决,还司法正义,还社会公平!

一、利益驱使,背信弃义

树仔文化广场位于树仔镇新城大道38号,土地面积3968.39平方米,建有房屋3600多平方米。原产权人为电白县树仔镇粮食管理所,其所在地原为福建园村民小组和树仔村民小组集体土地,为支持国家建设同意建粮站。之后因树仔镇粮管所与其他单位发生纠纷,2007年2月,通过法院拍卖方式由陈锡武竞得后过户到陈锡武的女儿陈珊珊、陈珊妮及其表亲詹彩霞、詹彩云四人的名下,但地上房屋产权尚未办理过户登记手续,仍登记在树仔镇粮管所名下。

陈锡武受让房地产后,以其注册的公司茂名和丰房地产开发建设有限公司名义拟进行开发。因粮站建设未对上述两个村民小组进行补偿导致群众多次集体上访,并发生了群体性冲突事件。当时的电白县委、县政府为了妥善处置纠纷,化解群众矛盾,委派时任副县长的李德负责协调此事,并由时任县委常委、常务副县长庞进生督办。由于土地纠纷涉及历史遗留问题,情况复杂,一时难以解决,重大群体性事件一触即发。时任县委书记的潘本获悉事情的严重性后,亲自出面协调。

在这种特定背景下,陈伟强、邵健锋等树仔镇商人愿意捐资购买陈珊珊、陈珊妮、詹彩霞、詹彩云四人名下的房地产,用于建设树仔镇文化广场,作为群众公益性文娱休闲场所。为此树仔村民委员会和宏博公司还专门出具声明,承诺场地仅作公益之用,不得挪作他用。最终,在潘本书记的努力工作下,双方达成一致意见。陈锡武一方将拍卖所得的房屋和土地转让给陈伟强、邵健锋,转让价为280万元(其中包括房屋转让70万元,土地转让款210万元),待陈伟强、邵健锋确定承接过户的具体单位后,由陈锡武一方协助到国土、房产主管部门办理过户手续。

2008年2月6日,陈伟强在树仔镇政府办公室交付了70万元房屋转让款给陈锡武。2008年2月26日,邵健锋通过银行汇付210万元土地转让款给陈锡武(其中,陈珊妮收到142万元,詹彩霞收到68万元)。收款后,陈锡武出具了《收款收据》并先后移交了《房屋产权证》和《土地使用权证》原件以及全部土地和房屋。此后,该房屋的租金转归受让方收取。

在管理过程中,因福建园村村民要求赔付陈锡武承诺的40万元,邵健锋等又垫付了30多万元。2008年7月18日,陈伟强、邵健锋等人以邵健锋(曾用名邵嘉锋)为法定代表人(后变更为邵正义),在电白工商局登记注册了电白区宏博贸易有限公司(下称“宏博公司”)。

2009年1月,双方在电白区士地交易中心补签了《国有土地使用权转让合同》,将土地使用权过户给宏博公司。鉴于地上房屋尚登记在树仔镇粮管所名下,未过户到陈珊珊、陈珊妮、詹彩置、詹彩云四人名下,所以暂时无法办理房屋产权过户手续。另外,宏博公司取得房地产权的主要用途在于建设公益性文化广场,地上建筑物最终需要拆除,也就不再催促其办理房产过户手续。

经过多年发展,全国的房地产大幅升值,涉案的房地产也不例外。在巨大利益驱使下,2013年9月,陈珊珊、陈珊妮、詹彩霞、詹彩云四人故意隐瞒房地产交易的事实,勾结电白县粮食局原主管领导,采用挂失在交易过程中已移交给陈伟强的原树仔镇粮管所《房产权证》原件的做法,隐瞒欺骗相关主管部门向电白区国土局申请办理了树仔镇粮管所房屋产权过户到其名下的手续。电白区房地产管理局同样未查核土地证已过户的事实,为陈珊珊、陈珊妮、詹彩霞、詹彩云四人办理房产过户手续,重新颁发了《房地产权证》给陈珊珊、陈珊妮、詹彩霞、詹彩云。随后,陈珊珊、陈珊妮、詹彩霞、詹彩云以宏博公司的土地使用权证办理程序不合法、交易“受胁迫"为由,提起行政诉讼,要求撤销宏博公司的土地使用权证,从而引致双方纠纷。

二、行政诉讼,一波三折

陈珊珊、陈珊妮、詹彩霞、詹彩云取得新的房屋所有权证后,开始向宏博公司持有土地使用权证发难,要求撤销电白区国土局颁发给宏博公司的土地使用权证,一审法院判决驳回了其诉讼请求。

之后,她们继续提起上诉。二审法院认为,根据城市房地产管理法第六十一条第三款以及土地登记办法第四十条的规定,地上建有房屋的国有土地使用权转让实行“地随房走”的原则,即建有房屋的土地,使用变更应当先办理房屋转移登记,再办理土地使用权变更登记。因此,电白区国土局先办理土地使用权变更登记的登记行为确实存在程序违法的问题,遂撤销了宏博公司名下的国有土地使用证。

三、枉法裁判,为虎作伥

虽然电白区国土局颁发国有土地使用权证的行为因程序违法而被撤销,但该行为并不影响作为基础交易民事行为的法律效力。所以2014年7月,宏博公司向电白区人民法院提起民事诉讼,要求确认国有土地转让合同合法有效,要求陈珊珊、陈珊妮、詹彩霞、詹彩云继续履行,交付房屋产权证原件并协助宏博公司办理过户登记手续等。同时,为防止她们再次转让,申请法院对案涉房屋和土地采取了财产保全措施。

电白法院经审理认为,双方就转让树仔镇新城大道38号的土地和房屋只有口头合同,没有签订书面合同,违反了城市房地产管理法第四十一条规定的“房地产转让,应当签订书面转让合同,合同中应当载明土地使用权取得的方式”以及陈珊珊、陈珊妮、詹彩霞、詹彩云取得上述土地和房屋后,未依法对房屋登记领取权属证书,就转让给宏博公司,认定违反了城市房地产管理法第三十八条规定的“未依法领取权属证书的房地产,不得转让”的规定,认定案涉的国有土地使用权转让合同无效,双方互相返还土地房屋以及价款。

该案审判长为彭辉,人民陪审员为杨志明、陈志。

宏博公司提起上诉,茂名法院二审认为,双方签订的国有土地使用权转让合同转让的土地和房产自2002年至2012年8月间一直处于查封状态,违反了查封的房产不得转让的规定,且转让价格明显低于实际交易价格,再次认定转让行为无效,维持了电白法院的判决结果。

该案审判长为许彦,代理审判员为曾玉金、莫婵。

四、再审发回,正本清源

因电白、茂名两级法院的判决认定事实错误,且明显违反法律规定,宏博公司向广东省高级人民法院提出再审申请,经广东省高级人民法院审判委员会讨论后认为,一、二审法院以转让人未依法登记领取权属证书、涉案房地产在交易时处于查封状态等为由认定涉案建设用地权转让合同无效,缺乏法律依据。

涉案建设用地使用权转让人陈珊珊、陈珊妮、詹彩霞、詹彩云系经拍卖取得涉案房地产,而拍卖时涉案房地产就处于查封状态。况且,在本案起诉前,涉案司法查封已于2012年失效。

再次,涉案建设用地使用权转让的备案价格与实际支付价格相差14万元,如查实双方为避税目的而故意报低转让价格,也仅应确认该避税条款无效而非认定合同全部无效。

既然一审法院对合同效力的认定与一审原告的认识不同,应依法向当事人释明。但是,一审法院未进行释明,而是超越当事人诉讼请求的范围作出实体处理,也存在程序不当之处。

经该院审判委员会讨论决定,撤销电白、茂名两次法院的民事判决,本案发回电白法院重审。

五、一意孤行,拒不纠错

案件发回电白法院后,由苏小龙担任审判长进行审理。在广东省法院的裁定书明确认定“以涉案房地产在交易时处于查封状态为由认定合同无效缺乏法律依据”、“况且,在本案起诉前,涉案司法查封已于2012年失效”,并明确“在本案发回重审时,一审法院应进一步查清相关事实,正确认定涉案合同的法律效力”的情况下,仍一意孤行,颠倒黑白,不顾广东省高级人民法院发回重审的明确指导意见,本应经审判委员会讨论决定的案件而不经审判委员会讨论(此前茂名、电白两级法院及广东省高级法院裁判都是审判委员会讨论决定的),擅自径行作出判决。该人胆大妄为在电白法院是出了名的。

苏小龙认为,涉案房地产在原、被告签订合同期间一直被法院查封,原、被告明知被司法机关查封的房地产不得转让且无法办理过户手续,在不能依法先到当地房产管理部门办理房地产过户手续的情况下故意隐瞒地上有建筑物的事实而直接办理涉案土地使用权的过户手续,签订国有土地使用权转让合同,违反了城市房地产管理法第六十一条第三款,房地产转让应当先申请房产变更登记,再申请土地使用权变更登记的规定,转让行为违反法律规定,且转让价格明显低于实际交易价格,再次认定国有土地使用权转让合同无效。维持了原认定合同无效的判决结果,在错误的道路上越走越远。

苏小龙为该案的审判长,审判员为陈子贤、李秀华。

六、合同有效,继续履行

宏博公司认为,涉案的国有土地使用权转让合同以及房屋买卖关系合法有效,不存在无效事由。电白和茂名两级法院认定合同无效的理由,即城市房地产管理法中有关未取得权属证书的房产不得转让、查封的房地产不得转让的规定,均属于管理性强制性规定,不是效力性强制性规定,根据《最高人民法院关于适用《中华人民共和国合同法》若干问题的解释(二)的规定,管理性强制性规定不能作为确认合同无效的依据,所以广东省高级人民法院认定两级法院依据上述理由认定合同无效,没有法律依据。

而城市房地产管理法和土地登记办法规定的,地上建有房屋的国有土地使用权转让实行“地随房走”的原则,亦属于规范房地产转移登记行为的管理性强制性规定,目的是为了规范登记发证行为,不影响民事行为的效力。

2019年11月8日,最高人民法院印发了《全国法院民商事审判工作会议纪要》的通知,再次明确了合同纠纷案件的审理“要依法审慎认定合同效力“、“强化对守约者诚信行为的保护力度,提高违法违约成本,促进诚信社会构建”。但电白、茂名两级法院的判决,不是构建,反而是拆毁,使违法违约的陈锡武一方获益,守约方宏博公司蒙受损失,也使得树仔文化广场这一社会公益项目蒙羞,十年不能落地,使捐资奉献的人伤心。

多年以来,树仔镇福建园村民小组、树仔村民小组数百人多次联名,向广东省人民政府信访局等政府有关部门反映陈锡武以及电白、茂名两级人民法院有关人员违法犯罪和枉法裁判的问题,一直未能得到有效解决。

现在宏博公司已经再次提起上诉,案件初定3月5日上午9:00在茂名中院第九审判长开庭审理。我们担心二审法院又再如上次一样作出维持原判的错误判决,因此,我们特向新闻媒体朋友及社会正义人士公开该案的审理情况并敬请关注、旁听和监督该案的审理,督促二审法院依法纠正一审判决,不能让没有诚信的人占老实人的便宜,不能让诚实信用的社会价值观被扭曲,还社会公道!还当事人公正!还树仔一个新的文化广场。

此致


电白区宏博贸易有限公司

电白区树仔镇树仔村民委员会

电白区树仔镇树仔村民委员会福建园村民小组

电白区树仔镇树仔村民委员会树仔村民小组



二O二O年二月二十四日


浏览附件339704 浏览附件339705 浏览附件339706 浏览附件339707 浏览附件339708 浏览附件339709 浏览附件339710
 
挺你到底,不获全胜决不收兵,加油!
 
群众集体反映,肯定有猫腻,望纪检介入调查,还树仔人民一个公道合理结果!
 
树仔文化广场十年未建成,

电白黑心法官苏小龙,你意欲何为?



各新闻媒体朋友及社会正义人士,大家好!

茂名市电白区宏博贸易有限公司与陈珊珊、陈珊妮、詹彩霞、詹彩云建设用地使用权转让合同纠纷一案,经过电白、茂名两级法院的审理,将一份2008年签订和已经履行完毕的合同认定为无效,并在广东省高级人民法院认定判决结果确有错误并指令电白法院再审的情况下,黑心法官苏小龙仍然一意孤行,再次判决合同无效。导致树仔镇文化广场这一公益项目十年之久未能建成,严重损害广大村民的合法权益,阻碍新农村建设。现向社会各界公开该案审理的全过程以及事件的前因后果,希望新闻媒体朋友及社会正义人士对本案的审判过程进行监督,并为我们的权利鼓与呼,敦促两级法院尽快纠正枉法判决,还司法正义,还社会公平!

一、利益驱使,背信弃义

树仔文化广场位于树仔镇新城大道38号,土地面积3968.39平方米,建有房屋3600多平方米。原产权人为电白县树仔镇粮食管理所,其所在地原为福建园村民小组和树仔村民小组集体土地,为支持国家建设同意建粮站。之后因树仔镇粮管所与其他单位发生纠纷,2007年2月,通过法院拍卖方式由陈锡武竞得后过户到陈锡武的女儿陈珊珊、陈珊妮及其表亲詹彩霞、詹彩云四人的名下,但地上房屋产权尚未办理过户登记手续,仍登记在树仔镇粮管所名下。

陈锡武受让房地产后,以其注册的公司茂名和丰房地产开发建设有限公司名义拟进行开发。因粮站建设未对上述两个村民小组进行补偿导致群众多次集体上访,并发生了群体性冲突事件。当时的电白县委、县政府为了妥善处置纠纷,化解群众矛盾,委派时任副县长的李德负责协调此事,并由时任县委常委、常务副县长庞进生督办。由于土地纠纷涉及历史遗留问题,情况复杂,一时难以解决,重大群体性事件一触即发。时任县委书记的潘本获悉事情的严重性后,亲自出面协调。

在这种特定背景下,陈伟强、邵健锋等树仔镇商人愿意捐资购买陈珊珊、陈珊妮、詹彩霞、詹彩云四人名下的房地产,用于建设树仔镇文化广场,作为群众公益性文娱休闲场所。为此树仔村民委员会和宏博公司还专门出具声明,承诺场地仅作公益之用,不得挪作他用。最终,在潘本书记的努力工作下,双方达成一致意见。陈锡武一方将拍卖所得的房屋和土地转让给陈伟强、邵健锋,转让价为280万元(其中包括房屋转让70万元,土地转让款210万元),待陈伟强、邵健锋确定承接过户的具体单位后,由陈锡武一方协助到国土、房产主管部门办理过户手续。

2008年2月6日,陈伟强在树仔镇政府办公室交付了70万元房屋转让款给陈锡武。2008年2月26日,邵健锋通过银行汇付210万元土地转让款给陈锡武(其中,陈珊妮收到142万元,詹彩霞收到68万元)。收款后,陈锡武出具了《收款收据》并先后移交了《房屋产权证》和《土地使用权证》原件以及全部土地和房屋。此后,该房屋的租金转归受让方收取。

在管理过程中,因福建园村村民要求赔付陈锡武承诺的40万元,邵健锋等又垫付了30多万元。2008年7月18日,陈伟强、邵健锋等人以邵健锋(曾用名邵嘉锋)为法定代表人(后变更为邵正义),在电白工商局登记注册了电白区宏博贸易有限公司(下称“宏博公司”)。

2009年1月,双方在电白区士地交易中心补签了《国有土地使用权转让合同》,将土地使用权过户给宏博公司。鉴于地上房屋尚登记在树仔镇粮管所名下,未过户到陈珊珊、陈珊妮、詹彩置、詹彩云四人名下,所以暂时无法办理房屋产权过户手续。另外,宏博公司取得房地产权的主要用途在于建设公益性文化广场,地上建筑物最终需要拆除,也就不再催促其办理房产过户手续。

经过多年发展,全国的房地产大幅升值,涉案的房地产也不例外。在巨大利益驱使下,2013年9月,陈珊珊、陈珊妮、詹彩霞、詹彩云四人故意隐瞒房地产交易的事实,勾结电白县粮食局原主管领导,采用挂失在交易过程中已移交给陈伟强的原树仔镇粮管所《房产权证》原件的做法,隐瞒欺骗相关主管部门向电白区国土局申请办理了树仔镇粮管所房屋产权过户到其名下的手续。电白区房地产管理局同样未查核土地证已过户的事实,为陈珊珊、陈珊妮、詹彩霞、詹彩云四人办理房产过户手续,重新颁发了《房地产权证》给陈珊珊、陈珊妮、詹彩霞、詹彩云。随后,陈珊珊、陈珊妮、詹彩霞、詹彩云以宏博公司的土地使用权证办理程序不合法、交易“受胁迫"为由,提起行政诉讼,要求撤销宏博公司的土地使用权证,从而引致双方纠纷。

二、行政诉讼,一波三折

陈珊珊、陈珊妮、詹彩霞、詹彩云取得新的房屋所有权证后,开始向宏博公司持有土地使用权证发难,要求撤销电白区国土局颁发给宏博公司的土地使用权证,一审法院判决驳回了其诉讼请求。

之后,她们继续提起上诉。二审法院认为,根据城市房地产管理法第六十一条第三款以及土地登记办法第四十条的规定,地上建有房屋的国有土地使用权转让实行“地随房走”的原则,即建有房屋的土地,使用变更应当先办理房屋转移登记,再办理土地使用权变更登记。因此,电白区国土局先办理土地使用权变更登记的登记行为确实存在程序违法的问题,遂撤销了宏博公司名下的国有土地使用证。

三、枉法裁判,为虎作伥

虽然电白区国土局颁发国有土地使用权证的行为因程序违法而被撤销,但该行为并不影响作为基础交易民事行为的法律效力。所以2014年7月,宏博公司向电白区人民法院提起民事诉讼,要求确认国有土地转让合同合法有效,要求陈珊珊、陈珊妮、詹彩霞、詹彩云继续履行,交付房屋产权证原件并协助宏博公司办理过户登记手续等。同时,为防止她们再次转让,申请法院对案涉房屋和土地采取了财产保全措施。

电白法院经审理认为,双方就转让树仔镇新城大道38号的土地和房屋只有口头合同,没有签订书面合同,违反了城市房地产管理法第四十一条规定的“房地产转让,应当签订书面转让合同,合同中应当载明土地使用权取得的方式”以及陈珊珊、陈珊妮、詹彩霞、詹彩云取得上述土地和房屋后,未依法对房屋登记领取权属证书,就转让给宏博公司,认定违反了城市房地产管理法第三十八条规定的“未依法领取权属证书的房地产,不得转让”的规定,认定案涉的国有土地使用权转让合同无效,双方互相返还土地房屋以及价款。

该案审判长为彭辉,人民陪审员为杨志明、陈志。

宏博公司提起上诉,茂名法院二审认为,双方签订的国有土地使用权转让合同转让的土地和房产自2002年至2012年8月间一直处于查封状态,违反了查封的房产不得转让的规定,且转让价格明显低于实际交易价格,再次认定转让行为无效,维持了电白法院的判决结果。

该案审判长为许彦,代理审判员为曾玉金、莫婵。

四、再审发回,正本清源

因电白、茂名两级法院的判决认定事实错误,且明显违反法律规定,宏博公司向广东省高级人民法院提出再审申请,经广东省高级人民法院审判委员会讨论后认为,一、二审法院以转让人未依法登记领取权属证书、涉案房地产在交易时处于查封状态等为由认定涉案建设用地权转让合同无效,缺乏法律依据。

涉案建设用地使用权转让人陈珊珊、陈珊妮、詹彩霞、詹彩云系经拍卖取得涉案房地产,而拍卖时涉案房地产就处于查封状态。况且,在本案起诉前,涉案司法查封已于2012年失效。

再次,涉案建设用地使用权转让的备案价格与实际支付价格相差14万元,如查实双方为避税目的而故意报低转让价格,也仅应确认该避税条款无效而非认定合同全部无效。

既然一审法院对合同效力的认定与一审原告的认识不同,应依法向当事人释明。但是,一审法院未进行释明,而是超越当事人诉讼请求的范围作出实体处理,也存在程序不当之处。

经该院审判委员会讨论决定,撤销电白、茂名两次法院的民事判决,本案发回电白法院重审。

五、一意孤行,拒不纠错

案件发回电白法院后,由苏小龙担任审判长进行审理。在广东省法院的裁定书明确认定“以涉案房地产在交易时处于查封状态为由认定合同无效缺乏法律依据”、“况且,在本案起诉前,涉案司法查封已于2012年失效”,并明确“在本案发回重审时,一审法院应进一步查清相关事实,正确认定涉案合同的法律效力”的情况下,仍一意孤行,颠倒黑白,不顾广东省高级人民法院发回重审的明确指导意见,本应经审判委员会讨论决定的案件而不经审判委员会讨论(此前茂名、电白两级法院及广东省高级法院裁判都是审判委员会讨论决定的),擅自径行作出判决。该人胆大妄为在电白法院是出了名的。

苏小龙认为,涉案房地产在原、被告签订合同期间一直被法院查封,原、被告明知被司法机关查封的房地产不得转让且无法办理过户手续,在不能依法先到当地房产管理部门办理房地产过户手续的情况下故意隐瞒地上有建筑物的事实而直接办理涉案土地使用权的过户手续,签订国有土地使用权转让合同,违反了城市房地产管理法第六十一条第三款,房地产转让应当先申请房产变更登记,再申请土地使用权变更登记的规定,转让行为违反法律规定,且转让价格明显低于实际交易价格,再次认定国有土地使用权转让合同无效。维持了原认定合同无效的判决结果,在错误的道路上越走越远。

苏小龙为该案的审判长,审判员为陈子贤、李秀华。

六、合同有效,继续履行

宏博公司认为,涉案的国有土地使用权转让合同以及房屋买卖关系合法有效,不存在无效事由。电白和茂名两级法院认定合同无效的理由,即城市房地产管理法中有关未取得权属证书的房产不得转让、查封的房地产不得转让的规定,均属于管理性强制性规定,不是效力性强制性规定,根据《最高人民法院关于适用《中华人民共和国合同法》若干问题的解释(二)的规定,管理性强制性规定不能作为确认合同无效的依据,所以广东省高级人民法院认定两级法院依据上述理由认定合同无效,没有法律依据。

而城市房地产管理法和土地登记办法规定的,地上建有房屋的国有土地使用权转让实行“地随房走”的原则,亦属于规范房地产转移登记行为的管理性强制性规定,目的是为了规范登记发证行为,不影响民事行为的效力。

2019年11月8日,最高人民法院印发了《全国法院民商事审判工作会议纪要》的通知,再次明确了合同纠纷案件的审理“要依法审慎认定合同效力“、“强化对守约者诚信行为的保护力度,提高违法违约成本,促进诚信社会构建”。但电白、茂名两级法院的判决,不是构建,反而是拆毁,使违法违约的陈锡武一方获益,守约方宏博公司蒙受损失,也使得树仔文化广场这一社会公益项目蒙羞,十年不能落地,使捐资奉献的人伤心。

多年以来,树仔镇福建园村民小组、树仔村民小组数百人多次联名,向广东省人民政府信访局等政府有关部门反映陈锡武以及电白、茂名两级人民法院有关人员违法犯罪和枉法裁判的问题,一直未能得到有效解决。

现在宏博公司已经再次提起上诉,案件初定3月5日上午9:00在茂名中院第九审判长开庭审理。我们担心二审法院又再如上次一样作出维持原判的错误判决,因此,我们特向新闻媒体朋友及社会正义人士公开该案的审理情况并敬请关注、旁听和监督该案的审理,督促二审法院依法纠正一审判决,不能让没有诚信的人占老实人的便宜,不能让诚实信用的社会价值观被扭曲,还社会公道!还当事人公正!还树仔一个新的文化广场。

此致


电白区宏博贸易有限公司

电白区树仔镇树仔村民委员会

电白区树仔镇树仔村民委员会福建园村民小组

电白区树仔镇树仔村民委员会树仔村民小组



二O二O年二月二十四日


浏览附件339704 浏览附件339705 浏览附件339706 浏览附件339707 浏览附件339708 浏览附件339709 浏览附件339710
我们不懂法律,但总有人懂法律的,建议你们申请庭审录像,发到网上让专家来评判,这样他们就不敢乱来了
 
七万树仔人民强烈谴责,强烈抗议电白法院黑心法官苏小龙枉法裁判,为虎作伥,颠倒黑白的行为,不顾广东省高级人民法院发回重审的明确指导意见(附件),且又不经电白法院审委会讨论擅自径行作出判决。我们将不惜一切代价坚决捍卫人民群众的合法权益!
 
我们不懂法律,但总有人懂法律的,建议你们申请庭审录像,发到网上让专家来评判,这样他们就不敢乱来了
庭审笔录过几天就有了,看看陈锡武(代理人)以及詹理华在法庭上是什么说的,他俩表亲关系不敢认,更可耻的陈锡武连自己的女儿也不敢认。陈锡武多年来在电白勾结贪官,暗箱操作,丧尽天良,欺压百姓,在电白六个镇的粮管所都是通过不法手段得到,有的地方群众敢怒不敢言,这次不一样了,恶有恶报,时候到了!
 
陈锡武的后台老板田业海犯罪集团倒下了,这次他也跑不掉了!!
 
杀猪海集团?电白有多少国有资产流入他们手中了?
 
好长,没有看,谁来个总结?留位置围观...
 
好长,没有看,谁来个总结?留位置围观...
不要又像上次那样,达到目的又删帖。应该把法院判决书上传,不要混绕视听
 

正在浏览此帖子的用户

后退
顶部