投诉 威武霸气的电白一中的报名和考试通知 (1人在浏览)

注册
2019-05-29
消息
7
反馈评分
0
点数
0
性别
mmexport1559099406770.jpg
 
不是被人家暗箱操作了吧?求科普,如果这样迷糊了事,不知害了那些真才实料的学子是一生或是半生。
强烈要求公平,公正,公开的明示。
 
Screenshot_20190529_112126.jpg
如果是学校失误,导致学生报考不了体育特长生考试的话,后果不堪设想
 
最后编辑:
一位是有人想卖学位,这招生事的得益人是谁,这个案不难破,这个年头还用这招,过时了,还敢用卖学位这招,东厂不收你,雷公都会收你。
 
学位都是教育局安排的,你以为电白一中想招就招想停就停?学校有这自主权,,教育就不是今天这个局面了。
 
事情不关电白一中和教育局的事,只要是某些中学没有及时通知学生,导致学生错过机会
 
学位都是教育局安排的,你以为电白一中想招就招想停就停?学校有这自主权,,教育就不是今天这个局面了。
我看到的是一中的红头文件,盖的是一中的行政章,请你不要冤枉弯道碰车的垃圾。
 
弯道超车的局长,责任如果是你的部下负责,那你表有没有责任,是否给那些学生一个补报名的机会,不能因为你们的错让学生来承担。
 
我班几个勤奋学习热爱篮球的学生很迟才收到公告,已经错过截止报名日期,他们都在办公室里痛哭。
请给他们一个补报名的机会,让他们有个机会实现多年的篮球梦,说不定三年后他们能考上体育类的国本,为电白一中争光!
同时也给基层初中热爱篮球足球热爱运动的孩子一个机会,让更多的农村孩子爱上运动,为增强农村孩子的体质起到积极的引导作用。
 
玩忽职守
 
5月25号都考完体育特长生的术科了,你27号才发体育特长生招生考试通告什么意思,想伤学生们孩子们的心吗?
 
电一招体育特长生的方案应该不是正式文件,且它的考试时间与市一中相同,从方案的公布时间看,市一中招生简章公布在前,电一的在后,失误原因不明?
http://www.mmyz.net/Item/1969.aspx
在如果红头文件加上行政公章都不是正式文件,那什么的文件才是正式?如果是失误总该有个责任人吗?这个过错总不能让学生来承担吧,不要法律法规,总该有个天理吧。如果天理都不要,那些人跟猪狗有什么区别。
如果是你的孩子受到这个样子的不公平,你是怎么想的,我也很害怕下次会不会是我的孩子。
 
在如果红头文件加上行政公章都不是正式文件,那什么的文件才是正式?如果是失误总该有个责任人吗?这个过错总不能让学生来承担吧,不要法律法规,总该有个天理吧。如果天理都不要,那些人跟猪狗有什么区别。
如果是你的孩子受到这个样子的不公平,你是怎么想的,我也很害怕下次会不会是我的孩子。
你理解错了,我是指三楼哪份!
公告就应该谨慎发布!
 
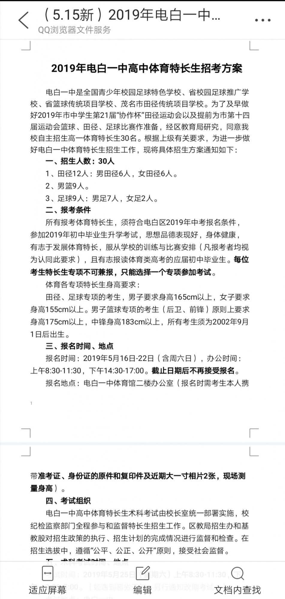
关于电白一中招收体育、艺术特长生的情况说明:
1、体育特长生招生考试原计划在5月25日进行,因此在5月16--22日组织了报名。报教局审批时,教局建议考试时间安排到高考后进行。至目前,体育特长生招生虽已报名,但还没有考试。考虑到还有一些具备体育特长的考生没有报上名,我们会再安排时间给这些考生报名(已报名的考生不用再报)。
2、关于体育特长生、艺术特长生招生的报名时间、考试时间、考试办法等,我们将会重新发布,敬请关注。
3、我们在发布招生信息时,把关不严,造成误解,在此,向广大考生、家长以及社会各界表达深切的歉意!

茂名市电白区第一中学
2019年5月29日
 
电白一中作为电白区最优秀的高中,真希望她能一直保持她在人民心中最崇高的形象,不要被电白的黑暗腐败污染了。
 
关于电白一中招收体育、艺术特长生的情况说明:
1、体育特长生招生考试原计划在5月25日进行,因此在5月16--22日组织了报名。报教局审批时,教局建议考试时间安排到高考后进行。至目前,体育特长生招生虽已报名,但还没有考试。考虑到还有一些具备体育特长的考生没有报上名,我们会再安排时间给这些考生报名(已报名的考生不用再报)。
2、关于体育特长生、艺术特长生招生的报名时间、考试时间、考试办法等,我们将会重新发布,敬请关注。
3、我们在发布招生信息时,把关不严,造成误解,在此,向广大考生、家长以及社会各界表达深切的歉意!

茂名市电白区第一中学
2019年5月29日
点赞一中
 
关于电白一中招收体育、艺术特长生的情况说明:
1、体育特长生招生考试原计划在5月25日进行,因此在5月16--22日组织了报名。报教局审批时,教局建议考试时间安排到高考后进行。至目前,体育特长生招生虽已报名,但还没有考试。考虑到还有一些具备体育特长的考生没有报上名,我们会再安排时间给这些考生报名(已报名的考生不用再报)。
2、关于体育特长生、艺术特长生招生的报名时间、考试时间、考试办法等,我们将会重新发布,敬请关注。
3、我们在发布招生信息时,把关不严,造成误解,在此,向广大考生、家长以及社会各界表达深切的歉意!

茂名市电白区第一中学
2019年5月29日

电白一中反应迅速,措施得当,这下没有报到名的学生可以放心了。

在电白一中此次体育特招事件中,感觉存在一定程度的信息不对称现象,为什么有些学生可以报到名而另外一些却只有跳脚的份?

除了电一把关不严外,下面的某些初级中学是否存在不作为现象?比如,没有积极对接中招信息,从而导致缓报、漏报?

一个学生漏报,可能会毁了整个家庭的希望,不可不慎!
 

正在浏览此帖子的用户

后退
顶部