k3503906
教授
- 注册
- 2006-10-30
- 消息
- 2,868
- 反馈评分
- 1
- 点数
- 61
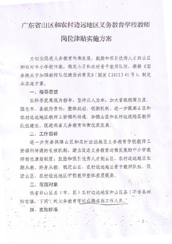
广东农村教师岗位津贴(从2013年1月起,每月不少于500元)只有小学及初中教师才能享受,高中教师与此无缘
南方台视频:[http://v.youku.com/v_show/id_XNTQ4MTUzNjky.html
因省文件规定教师岗位津贴只有义务教育学校教师才能享受,所以高中教师不在此列。引起高中教师强烈不满,23日上午,广东省梅州市五华县城百名教师集体罢课,抗议同镇同工不同酬的不公平政策,五华县城区五华中学、田家炳中学等学校教师聚集到五华县政府要求涨薪。领导说:“要讲奉献,没钱都要做,现在不是还饿不死你们吗?吵什么!”不知电白情况如何?
说句良心话,高中教师无论教学水平能力及工作量并不比小学初中教师低,同时肩负高考重任,但这次提岗位津贴把他们排除在外,不知是否合理?
[attachmentid=312150]
[attachmentid=312152]
[attachmentid=312153]
[attachmentid=312154]
[attachmentid=312151]
南方台视频:[http://v.youku.com/v_show/id_XNTQ4MTUzNjky.html
因省文件规定教师岗位津贴只有义务教育学校教师才能享受,所以高中教师不在此列。引起高中教师强烈不满,23日上午,广东省梅州市五华县城百名教师集体罢课,抗议同镇同工不同酬的不公平政策,五华县城区五华中学、田家炳中学等学校教师聚集到五华县政府要求涨薪。领导说:“要讲奉献,没钱都要做,现在不是还饿不死你们吗?吵什么!”不知电白情况如何?
说句良心话,高中教师无论教学水平能力及工作量并不比小学初中教师低,同时肩负高考重任,但这次提岗位津贴把他们排除在外,不知是否合理?
[attachmentid=312150]
[attachmentid=312152]
[attachmentid=312153]
[attachmentid=312154]
[attachmentid=312151]