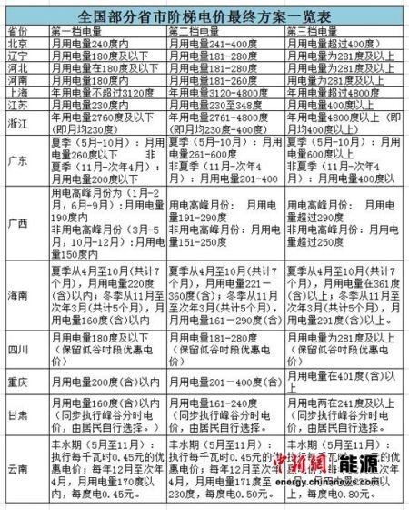
阶梯电价最终方案要览表

五味子

大学二年级
注册
2007-12-24
消息
796
反馈评分
0
点数
1
我家不够用呀
 

附件

  • 69971944.jpg
    69971944.jpg
    94.8 KB · 查看: 302
阶梯等于变相提价、、、看吧、、很快就有人跟风、
 
坑爹啊!就好像老百姓不用用电一样。。。
现在煤气那么贵,多少人不是用电器啊。。。。。
 
他娘的!一边领天价工资、福利, 一边压榨老百姓。
 

正在浏览此帖子的用户

后退
顶部